隨著科技的進步,5 W市場看似“過氣”,但IoT、小家電、藍牙網關、智能門鎖卻提出“三低”剛需:
成本低——BOM<1.2元;
高度低——塞進門鎖殼≤18 mm;
待機低——零負載<75 mW,歐盟CoC Tier2隨手過。
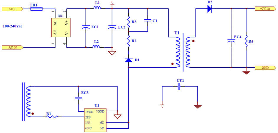
深圳三佛科技供應的LP3667BH(內置730 V MOS,自供電,SOP-7)+ 二次側3P45(45 V/3 A肖特基)給出“教科書”級回答:官方Demo 26.4 mm×35.4 mm×16 mm,自然冷卻,90-264 VAC全電壓,5 V/1 A,平均效率>75 %,CISPR22/EN55022 Class B余量>8 dB,全部公開,今天一文打盡。

全集成:MOS+啟動+采樣+OTP,僅需14顆貼片料;
自供電:取消輔助繞組,變壓器腳位直接省2 Pin;
谷底導通+頻率折返,230 VAC空載75 mW,10 %負載效率仍>63 %;
內置斜率補償,CC模式1.25 A,線補0 mV/mA,手機充電不彈窗;
OCP、OLP、OTP、OVP四重保護,短路打嗝自恢復,UL1950 Class II過認證;
EF12L磁芯,高度11 mm,比EE10還矮,卻做到5 W;
官方承諾:±5 % Vout,-40 ℃~85 ℃工業級,批量ppm<300。

輸入彈片→DB1→EC1/2一字排開,高壓環路面積<0.8 cm2;
芯片居中,Drain銅皮>150 mm2,反面過孔陣列散熱;
USB口下沉0.5 mm,做18 mm超薄殼剛好平齊。
次級地銅皮“回”字形包圍USB,降低共模;
FB走線遠離Drain,0.3 mm寬,4 mil間距,誤差<±1 %;
高壓與次級開槽0.4 mm,滿足2 kV爬電。


快速檢測
漏感:短接N3,6-7腳讀<70 μH;
層間:3750 V/3 s,<1 mA;
外觀:套管全覆蓋,無銅線裸露。

| Vin | Io | Vout | Pin | η | Vripple | OCP |
|---|---|---|---|---|---|---|
| 90 V | 1 A | 5.32 V | 7.13 W | 74.6 % | 62 mV | 1.2 A |
| 115 V | 1 A | 5.34 V | 6.99 W | 76.3 % | 58 mV | 1.1 A |
| 230 V | 1 A | 5.36 V | 6.95 W | 77.1 % | 53 mV | 1.2 A |
| 264 V | 1 A | 5.35 V | 6.98 W | 76.6 % | 53 mV | 1.2 A |
| 230 V | 0 A | 5.00 V | 0.075 W | — | 40 mV | — |
動態:10 %-90 %階躍,ΔV=±0.3 V,恢復<200 μs;
啟動:90 VAC滿載,延遲0.96 s,無過沖<3 %;
輻射:30-1000 MHz QP余量>12 dB,無需共模電感;
熱成像:40 ℃環溫,U1表面100.6 ℃,D2 101 ℃,EF12L磁芯90 ℃,全部<110 ℃。

反射采樣天然降低共模:無光耦,次級無高阻回路;
磁芯5腳接次級地,形成“法拉第屏蔽”,共模電流下降40 %;
CY1 100 pF+珠4.7 μH,在30 MHz形成>20 dB衰減;
PCB高壓環路面積<0.8 cm2,差模尖峰<-10 dB。
LP3667BH把“730 V MOS+自供電+反射采樣”三件套塞進SOP-7,再用EF12L矮磁芯把5 W功率密度推到15 W/in3,高度16 mm,Class B一次過,堪稱5 V/1A賽道里的“隱形冠軍”。深圳三佛科技提供樣品,技術支持~